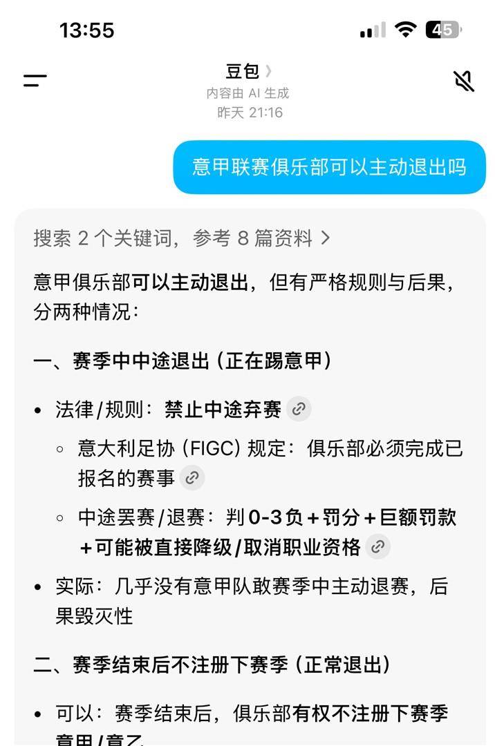
国米退意甲引震动!名宿集体炮轰背后,两条神秘出路浮出水面
国米退意甲引震动! 名宿集体炮轰背后,两条神秘出路浮出水面昨夜法甲第20轮,巴黎圣日耳曼3-0轻取南特,当镜头扫过看台时,有球迷举着“欢迎国米”的灯牌引发热议。 这并非空穴来风——...
国米退意甲引震动! 名宿集体炮轰背后,两条神秘出路浮出水面昨夜法甲第20轮,巴黎圣日耳曼3-0轻取南特,当镜头扫过看台时,有球迷举着“欢迎国米”的灯牌引发热议。 这并非空穴来风——...
距离C罗离开曼联已经过去了超过3年的时间,曼联和C罗也都发生了很大的变化。曼联接连更换了滕哈赫和阿莫林,如今卡里克作为临时主帅进行执教,而C罗在离开曼联之后加盟了沙特联赛,但是至今...
万众瞩目的欧冠联赛战火重燃!经历抽签洗礼,确定了捉对厮杀的16支劲旅,他们将在附加赛中为了宝贵的8个晋级16强名额展开殊死搏斗。绿茵场上,无数激动人心的故事即将上演,这正是欧冠的魅...
在里斯本的光明球场即将上演本菲卡对阵皇家马德里的焦点战役前夕,穆里尼奥的新闻发布会注定不平凡,他以一种特有的方式,向皇马主席弗洛伦蒂诺·佩雷斯传递了三个微妙而清晰的信号,字里行间既...
北京2月17日,农历大年初一,西甲第24轮战罢,积分榜情况如下:皇马先赛4-1战胜皇家社会,巴萨则客场1-2不敌赫罗纳,本轮过后西甲城头变幻大王旗,皇马以2分优势领跑。本轮比利亚雷...
北京时间2月18日凌晨4点,欧冠1/8决赛附加赛首回合上演重磅对决,本菲卡主场迎战皇家马德里。这不是一场普通淘汰赛,而是穆里尼奥与老东家皇马的第七次宿命交锋,叠加姆巴佩冲击赛季40...
北京2月17日,据《镜报》报道,曼联正在追逐利物浦的阿根廷中场麦卡利斯特。报道称,曼联高层正密切关注着麦卡利斯特的未来。越来越多的猜测表明,这位阿根廷国脚可能会在今夏离开利物浦。现...
意甲榜首的国际米兰,如今每一轮都坐立难安。因为在他们身后,AC米兰已经变成全欧洲最恐怖的追赶者,23轮联赛不败,像一台永不熄火的收割机, quietly蚕食着国米半个赛季建立起来的...
巴萨挖角 + 主力位置不保,阿森纳左路换代已无退路!据德媒独家爆料,枪手 2026 夏窗豪赌已定,锁定 RB 莱比锡 19 岁妖星扬・迪奥曼德,誓要将这位 “速度怪物” 打造成马丁...
那不勒斯主场2比2平罗马,孔蒂脸色难看。开场7分钟丢球,半场结束前斯皮纳佐拉世界波扳平。下半场马伦点球再超出,第82分钟桑托斯远射绝平。2比2,那不勒斯没输,但也没赢。比平局更致命...